AGON
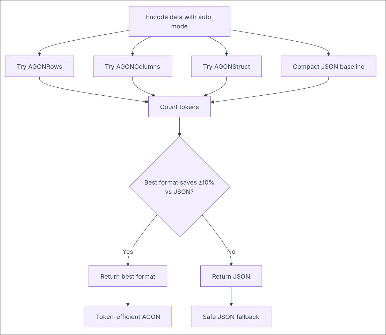
Adaptive Guarded Object Notation: self-describing JSON encoding for LLM prompts with never-worse-than-JSON performance.
Stable
Project Gallery

1 / 4

2 / 4

3 / 4

4 / 4
Use left and right arrow keys to navigate between projects. Next: FinanceQuery.